-
实时汇率:
搜索
泰国华人网 首页 华人世界 查看内容

2026诈骗罪量刑新规出台,电信诈骗最低3000元可立案!

2026-1-29 19:36| 发布者: 泰国华人网小编 1138

摘要: 泰国华人网讯 2026年,诈骗罪量刑迎来新规,立案标准和量刑档次更加细化,尤其对电信网络诈骗明确了低门槛和处罚细则,为公众和涉案人员提供了清晰的法律参考。根据最新司法解释,诈骗罪立案核心仍看“数额”,但各 ...
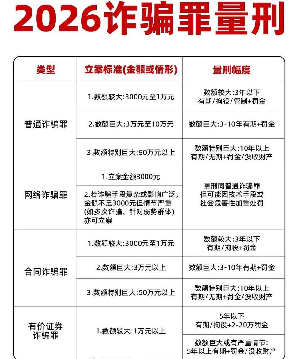
 泰国华人网讯  2026年,诈骗罪量刑迎来新规,立案标准和量刑档次更加细化,尤其对电信网络诈骗明确了低门槛和处罚细则,为公众和涉案人员提供了清晰的法律参考。


根据最新司法解释,诈骗罪立案核心仍看“数额”,但各省可结合经济情况调整标准。普通诈骗起刑多数地区为6000元(如河南、四川为5000元),北京、上海等经济发达地区提高至1万元;电信网络诈骗门槛更低,3000元即可立案,3万元即被认定为“数额巨大”,处罚更严。


量刑档次方面:

1. 数额较大:普通诈骗6000元至10万元、电信诈骗3000元至3万元,处三年以下有期徒刑、拘役或管制,并处或单处罚金。每增加一定金额,刑期可相应递增。

2. 数额巨大:普通诈骗10万元至50万元、电信诈骗3万元至50万元,处三年以上十年以下有期徒刑,并处罚金。若涉组织作案或冒充国家机关等情节,刑期可进一步加重。

3. 数额特别巨大:50万元以上,处十年以上有期徒刑或无期徒刑,并处没收财产。情节特别恶劣可判无期。

同时,新规明确可从轻处理的情形,包括案发后主动退赃退赔、初犯且恶性较小、认罪认罚、诈骗近亲属财物并取得谅解等情况,有望获得减轻或免除处罚。


家属应对建议:亲人涉诈骗被拘留时,应先核实拘留地点,优先查阅《拘留通知书》,未收到可携相关证明到派出所查询。随后按建议配合落实退赃退赔、督促认罪认罚,必要时委托专业律师介入,保障合法权益,最大程度减轻刑责。



鲜花

鸡蛋
返回顶部